国家发改委和商务部于2019年11月22日正式发布并实施《市场准入负面清单(2019年版)》(“2019版清单”)[1],这是我国全面实施市场准入负面清单制度以来的首次年度修订。与2018年版清单相比,2019版清单减少了20项(如养老机构和社会福利机构设立许可等),同时,亦将包括科创板IPO等依法新设的准入措施纳入,并加大了全国性清单整合力度,旨在全面落实“全国一张清单”的管理要求。值得一提的是,2019年版清单还列出了每条措施的主管部门以及完成清单事项的统一编码,离实现清单事项“一网通办”的目标更近了。以下拟就2019年版清单与2018年版清单的主要区别以表格方式进行简要介绍。
[1] 市场准入负面清单制度,是指国务院以清单方式明确列出在中国境内禁止和限制投资经营的行业、领域、业务等,各级政府依法采取相应管理措施的一系列制度安排。市场准入负面清单以外的行业、领域、业务等,各类市场主体皆可依法平等进入。
1.删除的内容
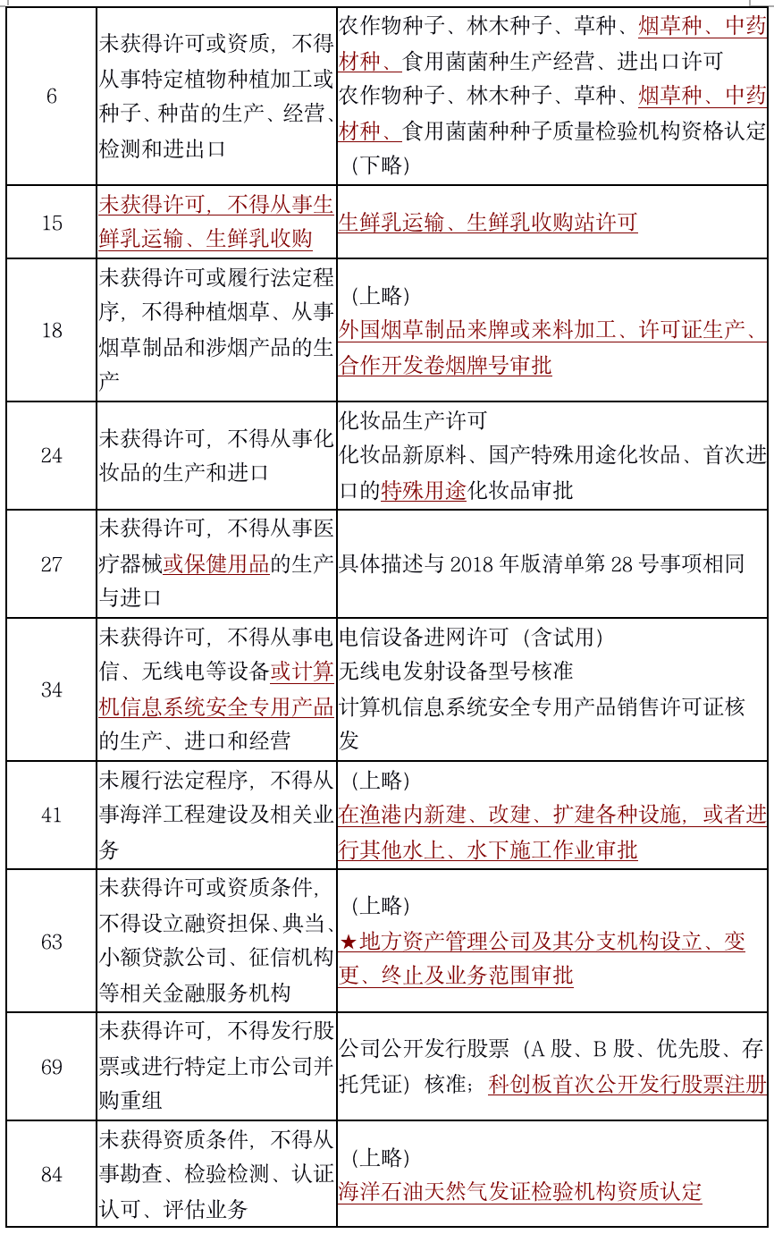
与2018年版相比,2019年版清单适时取消了一批与目前的社会发展环境不相适应的行业准入门槛,如典当业特种行业许可证等。而放开养老机构和社会福利机构的设立审批,则是落实2018年9月《国务院关于完善促进消费体制机制进一步激发居民消费潜力的若干意见》和《完善促进消费体制机制实施方案》的相关要求。此外,2019年版清单还删除了“消防技术服务机构资质审批”、“职业技能考核鉴定机构设立审批”和“社会福利机构设置许可”等十余项前置许可措施,进一步放宽市场准入。
2.新增的内容




相对于2018年的清单,2019年版清单的禁止事项中新增了“不符合主体功能区建设要求的各类开发活动”,这是为了更好地管控主体功能区的各类开发活动。此外,2019年版清单与时俱进地纳入了“科创板首次公开发行股票注册”等新设准入措施,并将少量符合社会实际需求的事项,如“生鲜乳运输、生鲜乳收购站许可”、“废弃电器电子产品处理企业资格审批”等列入准入措施。为了在实现“全国一张清单”的同时兼顾地区差异,2019年版清单还列入了“保健用品批准证书发放”、“地方铁路运营许可证的核发”等地方准入措施。而“严重违法失信主体”的禁入,是为了顺应公民信用建设的大环境。值得一提的是,根据2019版清单,非金融机构或不从事金融活动的企业,不得在其名称中包含“基金管理(含公募和私募基金管理)。
3.调整的内容



























相较2018年版,2019年版清单主要是将重合度较高的项目进行合并、整合,如2019年版清单第44项“特定商品和技术”整合了2018年版第49-51项,此举有利于加强清单的精简和高效。同时也有对准入措施具体描述的细化,如“货运许可”细化到货车的重量,对第一和第二类监控类化学品的准入措施实行区别对待等。
作者简介
杨春宝,一级律师(正高级职称),大成(上海)律师事务所高级合伙人、资本市场部主任、国资基金研究中心主任,大成中国区私募股权与投资基金专业带头人,上海涉外法律人才库成员。复旦大学法学学士(1992)、悉尼科技大学法学硕士(2001)、华东政法大学法律硕士(2001)。
杨律师执业30余年,长期从事私募基金、投融资、并购重组法律服务,涵盖大金融、大健康、房地产和基础设施、TMT、展览业、制造业等行业。2004年起多次入选The Legal 500“私募基金”和“公司与商业”榜单,并多次受到Asia Law Profiles特别推荐或点评,2016年起连续入选国际知名法律媒体China Business Law Journal“100位中国业务优秀律师”,荣获Leaders in Law - 2021 Global Awards“中国年度公司法专家”称号;连续荣登《中国知名企业法总推荐的优秀律师》推荐名录;多次荣获Lawyer Monthly及Finance Monthly“中国TMT律师大奖"和“中国并购律师大奖"等奖项。杨律师代理的中国法院首例适用外国法律审理外国公司的董事损害小股东权益纠纷案入选上海高院发布的《上海法院域外法查明典型案例》和威科先行“要案头条”。
杨律师具有上市公司独立董事任职资格,系华东理工大学法学院兼职教授、复旦大学法学院实务导师、华东政法大学兼职研究生导师、上海交通大学私募总裁班讲师、上海市商务委跨国经营人才培训班讲师,曾应邀与北大、人大、社科院的顶级公司法博导共同研讨公司法实务问题。出版《私募股权投资基金风险防控操作实务》《企业全程法律风险防控实务操作与案例评析》《完胜资本2:公司投融资模式流程完全操作指南》等16本专著。杨律师执业领域为:公司、投资并购和私募基金,资本市场,TMT,房地产和建筑工程,以及上述领域的争议解决。电邮:chambers.yang@dentons.cn
孙瑱,北京大成(上海)律师事务所合伙人。孙律师在执业前先后在美国沃茨、英格索兰和阿尔卡特朗讯等全球500强企业担任全球、亚太区或中国区总裁或副总裁执行助理,积累了丰富的企业运营管理经验,并具备非常优秀的中英文双语沟通和协调能力。孙律师出版《私募股权投资基金风险防控操作实务》并发表数十篇并购、基金、电商领域的文章。孙律师擅长领域为:私募股权投资、企业并购、电商和劳动法律事务。电邮:sun.zhen@dentons.cn









